Anleitung: E-Satz 13polig installieren

Zunächst einmal vielen Dank für die ausführliche Antwort und sorry für die verspätete Reaktion von meiner Seite.

Ich muss mich schon wundern, dass direkt beim Hersteller ältere Versionen der Dokumente bereitgestellt werden, wie bei z.B. Rameda.
Über die Dokumenten ID 22.01.2013 bzw. 11.12.2015 (057295d111215EJH) bin ich erst auf deinen Hinweis gestolpert, jeder normale Kunde schaut doch auf die Revisionsnummer und auf die Seite 1.

25184257tp.png


Da schauen erstmal beide gleich aus.....verwirrend!
Jedenfalls sehr hilfreich, deine Basisarbeit zu diesem E-Satz, der Hersteller sollte sich dafür mal dankbar zeigen ;)

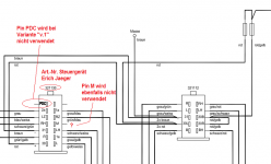
Die Bitte nach dem PDC Pin habe ich mir notiert, so richtig verstehe ich die Fragestellung aber noch nicht.
Im verlinkten Schaltplan ist kein Steckerpin (leer) mit PDC beschriftet und du meinst ja auch die Steuergeräte seitigen Anschlüsse, Module 321130 oder 321112 richtig?
 
Als ich seinerzeit den E-Satz von Erich Jaeger montiert hatte, waren am größeren Steuergerät (321130 von 06/2012) die Pins "PDC" und "M" (sowie ein weiterer unbeschifteter Pin) zwar vorhanden, aber wurden nicht benutzt:

Ausschnitt Schaltschema.png
Schaltplan-Auszug

Steckverbinder fuer 321130.jpg
14pol. Steckverbinder für Steuergerät

Ich hatte hier im Forum ja schonmal was dazu geschrieben, wie man es eventuell für die PDC-Abschaltung am vFL verwenden könnte, aber das war erst einmal nur Theorie. Leider lässt sich E. Jaeger nirgends darüber aus, wie die Beschaltung von "PDC" und "M" richtig verwendet werden kann.

Da beim neuen Kabelbaum der Variante "v.2" jetzt die zwei zusätzlichen Adern vorhanden sind ( O braun/weiss und P schwarz/blau), würde ich gern wissen, wo diese Adern am Steuergerät angeschlossen werden
 
OK, verstanden.
Wenn bei mir der Einbau vollzogen wird oder ich mich selbst quäle es zu tun (da hadere ich noch etwas mit mir), bekommst du die Rückinfo zum PDC Anschluß....sollte kein FL Besitzer vorher mit den Infos kommen.
 

In dem Zusammenhang hätte ich eine Bitte:

Kann jemand, der die neue Variante des E-Satzes einbaut, mal die beiden Adern "O" und "P" am Kabelbaum verfolgen, an welche Anschluss-Pins von den Erich-Jaeger-Steuergeräten die gehen? Bitte[/SIZE][/SIZE] auch die Artikel-Nummer der Steuergeräte angeben. Ein aussagekräftiges Foto wäre auch nicht schlecht - Danke.


So, der Jaeger Satz ist eingetroffen, bevor ich den einbaue....hier die Infos:
- Litze schwarz/blau (bk-bu) geht zum PDC Anschluß
- Litze braun/weiß (bn-wh) geht fest an Fahrzeugmasse

Anschluß wie folgt:
Option 1 - ohne PDC
bk-bu -->wird nicht angeschlossen
bn-wh -->wird nicht angeschlossen

Option 2 - PDC, ohne SCBS-R
bk-bu -->1P
bn-wh -->10P

Option 3 - PDC, SCBS-R
bk-bu -->1P
bn-wh -->wird nicht angeschlossen




Alles am Fahrzeug, kann ich erst schauen wenn ich den Satz einbaue.
Bei uns rufen die 6h für den Einbau der AHK und dem E-Satz auf :(
 
Zuletzt bearbeitet:
6 Stunden, machen die das zum ersten Mal? Das geht auch in 3h!
Die haben 6h im System und wollen 415 Taler
Nun mache ich das selbst....

Der Brink Thule Montageservice in Hamburg will ebenso viel haben - inkl Material 750 Flocken

Werkstatt am Ort baut keine mitgebrachten Neuteile ein, da sie sonst die Werkstattstunden höher ansetzen müssten um was zu verdienen.

*kopfschüttel*

--
Grüße Ingo (TT)
 
Hier mache ich mal weiter mit meine Fragen:

In der Anleitung von MVG steht was von einer 5.6m langen Leitung, die in den Fußraum nach vorne gelegt werden muss. Wie man dazu die Verkleidungen abnimmt, steht nicht drin...
Ich werde sicher niemals einen Wohnanhänger oder gar Pferdeanhänger nutzen. Meine Frau hasst Camping und wir beide sind eher nicht so die Pferdenarren :cool:

Es soll wirklich nur der Gartenabfallhänger oder das Motorrad transportiert werden.
Ich müsste also keine Dauerplus Leitung haben. Kann ich mir dann die Leitung nach vorne sparen?

Ich werde hier nicht so richtig schlau aus diesem Schritt. Liegt die Leitung seitens Mazda schon nach vorne und muss nur angeklemmt werden?
Ist da der Unterschied zw. MVG und Jaeger?


Grüße

Edit: Also es scheint tatsächlich so, dass bei MVG das Kabel bis nach vorne gelegt werden muss und bei Jaeger ein bereits liegendes genutzt wird, wo man im Motorraum lediglich eine Brücke baut. Richtig? Wenn ja, erscheint mir letzteres einfacher ;)

Edit 2: So, habe es kapiert. Ich glaube, es macht Sinn, Kupplung (abnehmbar) und E-Satz (Jaeger) getrennt zu ordern. Pins einsetzten kann ich wohl :) Hab vor vielen Jahren mal ne Elektroniker Ausbildung genossen. Vieeeele Jahre her...
 
Zuletzt bearbeitet:
So, der Jaeger Satz ist eingetroffen, bevor ich den einbaue....hier die Infos: ...

Hier eine Antwort von Erich Jäger

"alle E-Sätze 748677 die nach dem 07.12.2015 hergestellt wurden, sind mit der Variante SCBS-R ausgestattet!

In der Aktuellen Einbauanleitung werden beide Variante gezeigt.

Sollten Sie einen E-Satz bekommen in dem die schwarz / blaue Leitung feht setzen Sie sich gerne mit uns in Verbindung, diese Leitung lässt sich dann nachrüsten.

Mit freundlichen Grüßen
xxxx xxxx"
 
Zuletzt bearbeitet von einem Moderator:
Heute den Jäger E-Satz eingebaut.
Als tolle Hilfe nutzte ich die Einbauanleitung von AmiVanFan

Abweichend zum dort beschriebenen, habe ich


Tülle
by SE CX-5, auf Flickr

Steckdose
by SE CX-5, auf Flickr

- die Gummitülle zur Steckdose nicht angeschnitten, man bekommt die Litzen u. Schutzschlauch mit etwas Silikonspray und Druck durchgeschoben, de Schutzschlauch muss mit Isolierband etwas angeformt werden.



Stecker
by SE CX-5, auf Flickr

- Der Plus von der Batterie wird am selben Pinslot gesteckt wie beim Diesel, so ist es bei Jaeger auch beschrieben

Ich habe gemütlich etwas über 2h gebraucht
 
Auf jeden Fall
AmiVanFan hat in seiner Anleitung andere Farben am hinteren grauen Stecker wie ich beim Benziner FL, sammelt dazu wohl auch Infos um die Anleitung anzupassen.
Inwieweit das auch die zu belegenden Aderfarben betrifft, bei mir nicht, wir es interessant
Ich meine nur die Gegenseite im Fahrzeugstecker weicht ab
--
Grüße Ingo (TT)
 
Option 3 - PDC, SCBS-R
bk-bu -->1P
bn-wh -->wird nicht angeschlossen

Zum Verständnis nochmal: Bei den Faceliftmodellen mit SCBS-R wird nach der Option 3 das SCBS-R System nur bei montiertem Hänger deaktiviert. Würde diese Anschlussmöglichkeit am E-Satz nicht vorhanden sein, würde das SCBS-R dauerhaft deaktiviert sein, richtig?
 
13 Pol E-Satz von Mazda

Hi all,
ich möchte euch mal wissen lassen wie es mir mit dem original E-Satz von Mazda ergangen ist mit dem CX-5 als Benziner ohne Automatik 2016ner Modell. In der Einbauanleitung ist ein Fehler. Nachdem alles richtig verkabelt war und ich die Zündung eingeschaltet habe sowie den Rückwärtsgang einlegte und kein Hänger angeschlossen war zeigte mir das Display "Rückwärts-Smart City Brake Support deaktiviert".
Das ist natürlich der Totale quatsch.
Auf Rückfrage beim FMH hieß es ich müsste das dicke blaue Kabel durchtrennen das ich erst in den einen Stecker lt. Anleitung eingebaut habe. Das behebt den Fehler dann auch erst mal.
Ich habe mich dann direkt an Mazda gewendet und um eine Erklärung dazu gebeten sowie eine technische Unterlage die das auftrennen des Kabels beschreibt.
Die Antwort war nicht sehr erfreulich und ich war ein wenig erzürnt über die Antwort.
Ich habe diese Mail dann mal an meinen FMH weitergeleitet und so nach einer Woche hat er mich angerufen. Er habe jetzt mit Mazda Telefoniert und es müsse eine andere Modul im Kofferraum eingebaut werden.
Ich kann jetzt nicht sagen welches aber das blaue Kabel ist jetzt wieder verbunden und alles scheint zu funktionieren.

P.S. ich kann die Einbauanleitung als PDF zur Verfügung stellen.
und noch etwas diese Stromdiebe habe ich nicht verbaut. Kabel richtig verlötet und mit Schrumpfschlauch überzogen.

Viele Grüße
Christian
 
Hallo zusammen,

ich bräuchte dringend Hilfe. Ich fahre zwar eine 6er GJ aber von den Anschlüssen war es identisch. Beim 6er gibts nur keinen Kabelsatz V1 und V2 sondern nur den "alten".
Ich hatte bei Erich Jäger nachgefragt bezüglich dem Facelift (SCBS -R) und man schickte mir zu meinem E.Satz das Schwarz blaue Kabel welches an den PDC Anschluss des Erich Jäger Moduls gesteckt wird. Dieses habe ich an dem Anschluss 1P angeschlossen (Müsste ja rechts neben dem roten Kabel eingepinnt werden) Das Bild ist aus der Anleitung von AmiVanFan, ich hoffe das es in Ordnung ist. http://abload.de/image.php?img=17_pindauerpluseinfhrbzytf.jpg
Ich habe aber bei eingestecktem Fahrraträger die Fehlermeldung "SCBS Rückwärtsgang Fehlfuntion".
Was habe ich denn falsch gemacht?
 
Eines vorab: hier geht es ja um den CX-5. Ob die elektrischen Anschlüsse beim 6er GJ (vFL + FL) identisch sind, kann hier kaum jemand nachprüfen. Eventuell solltest Du Dein Anliegen in einem speziellen Mazda 6-Forum vortragen.

Hast Du geprüft, ob an der Gegenseite des großen grauen Steckers an den Pins 1O und 1P überhaupt Leitungen weggehen?

Bei Erich Jaeger gibt es derzeit für den Mazda6 aktuell nur die Anleitung vom Stand 29.01.2015: >>klick (748550.zip downloaden)<<
Allerdings ist dort der Anschluß an Pin 1O bzw. 1P nicht enthalten. In Abbildung 25 (Seite 20) wird nur auf die manuelle Abschaltung über den PDC-Knopf hingewiesen. Auf das SCBS-R wird nicht eingegangen.

Die Anschlüsse 1O und 1P müssten aber fahrzeugseitig vorbereitet sein, wenn man die Anleitung von Jaeger Automotive durcharbeitet. (Achtung: Jaeger Automotive ist ein anderer Hersteller als Erich Jaeger !!! und beide "Jaeger" werden ohne Umlaut "ä" geschrieben !!!) >>klick 21120515J download<< (Stand 20.02.2014).
Die Angaben zu den Anschlüssen beziehen sich aber nur auf das PDC-System, nicht auf das SCBS-R !!!
Vergleiche dazu auch die Abbildungen 13, 27 zu Option 2 - werkseitige Einparkhilfe (PDC) und Abb. 14, 28 zu Option 3 - nachträglich installierte Einparkhilfe (PDC). Auf das SCBS-R wird nicht eingegangen!

Leider sind bisher noch keine Schaltungsunterlagen zum SCBS-R bekannt, weder für den CX-5 noch für den Mazda6, so dass noch kein "workaround" für den Mazda6 gegeben werden kann, weil unklar ist, ob die Verdrahtung identisch zum CX-5 ist. Insofern solltest Du mal beim fMH nachfragen, ob dieser bestätigen kann, dass der Anschluß an 1P richtig ist.
(die Lage von 1P rechts von der roten Ader auf dem verlinkten Bild ist richtig)
 
Hallo AmiVanFan vielen Dank für die Antwort. Ich weiß, dass dies ein CX5 Forum ist, aber die Gemeinsamkeiten sind ja nicht unerheblich, außerdem gibt es hier doch immer eine Lösung :-)

- Also verbaut habe ich den 13 poligen E-Satz 748550 von Erich Jaeger.

- Im Vorfeld habe ich bei Erich Jäger nachgefragt (Kurzform):

Ich: Ich möchte für das u.g. Fahrzeug einen Erich Jaeger E-Satz verbauen. Lt. Ihrer Homepage müsste es Artikel 748550 sein. Jedoch finde ich in der genannten Anleitung keine Beachtung für das SCBS System. In der Einbauanleitung für den Mazda CX5 (Facelift) Artikel 748677 ist diese aufgeführt. Gibt es evtl. doch einen anderen Einbausatz oder ist die Anleitung auf der Homepage einfach nur nicht aktuell? Vielleicht können Sie mir den korrekten Einbausatz für mein Modell nennen.
Antwort: Die modernen Sicherheitsassistenten nehmen nun auch bei MAZDA mehr und mehr Einzug. Zur Fahrzeugaufzeichnung 2013 war das noch kein Thema, daher ist der 748550 noch nicht damit ausgestattet.
Ich: Vielen Dank für die schnelle Beantwortung meines Anliegens. Beim Mazda CX5 wurde diese Funktion auch nachträglich aufgenommen / geändert. Ist der CX5 Kabelsatz evtl. auch für den 6er kompatibel oder ist eine Anpassung des Mazda 6 Kabelsatzes geplant?
Antwort:bedingt auch durch den CX5 habe wir eine Zwischenlösung auch zum 6er geschaffen, es wird ein zusätzlich Kabel benötigt, sie Grafik anbei.
Bei Bedarf kann ich Ihnen das Kabel zukommen lassen.

https://www.magentacloud.de/lnk/hQVkRuvN

- Ich habe jetzt nochmal beide Anleitungen verglichen. Aufgefallen ist mir, dass bei mir an den Rückleuchten je 2 Kabel mit Stromdieben angezapft wurden und der rote Plus Kabel einen anderen Pin im Steuergerät hat (aber nur in der Erich Jäger Anleitung, in deiner erstellten, ist es der gleiche.)

- In der Erich Jäger CX5 Anleitung ist unter Punkt 33 die Fehlermeldung SCBS Rückwärtsgang Fehlfunktion sichtbar, die dann abgehakt wurde. Ist das bei allen CX5 Facelift Fahrern jetzt so korrekt oder was passiert bei euch? Bzw. wie sollte es sein. Das wäre interessant zu wissen.
 
Danke für die Rückinfo.

1.) zu den Stromdieben:
Das scheint beim E-Satz 748550 von Erich Jaeger für den Mazda6 richtig zu sein: laut Anleitung Bild 10 links an Bremse und Schlußleuchte L und Bild 22 rechts Schlussleuchte R.

Beim E-Satz 5506 von MVG wird ebenfalls unterschieden, wie beim 2- bzw. 3-poligen Stecker anzuschließen ist. Beim 2poligen Stecker ist es plug´n´play; beim 3poligen müssen die Leitungen ebenfalls manuell "angestückelt" werden.

Beim CX-5 haben die das intelligenter gelöst: alles plug´n´play.
Beim E-Satz 21120515 von Jaeger Automotive für den Mazda6 scheint dort ebenfalls alles steckbar gemacht zu sein. Es geht also auch anders...

2.) zum SCBS-R
Ja, es scheint wirklich so, dass der Warnhinweis / die Fehlermeldung ok ist, wenn es richtig angeschlossen ist. Das ist bei Erich Jaeger wahrscheinlich mit "Zwischenlösung" gemeint.

Das SCBS-R wird einfach "abgeklemmt" und erzeugt deswegen die Fehlermeldung im Display (weil das System einen Spannungsausfall erkennt und über CAN die Meldung an das Cockpit weiterleitet). Dafür geht es aber nicht auf die Bremse beim Rückwärtsfahren, wenn der Anhänger angekoppelt ist.

Wir dürfen gespannt sein, ob es noch mal eine bessere Lösung dafür geben wird...
 
2.) zum SCBS-R
Ja, es scheint wirklich so, dass der Warnhinweis / die Fehlermeldung ok ist, wenn es richtig angeschlossen ist. Das ist bei Erich Jaeger wahrscheinlich mit "Zwischenlösung" gemeint.

Also ist bei euch CX5 Fahrern mit Erich Jaeger E-Satz und SCBS-R die Fehlermeldung "SCBS Rückwärtsgang Fehlfuntion" ebenfalls, bei angeschlossenem Hänger, vorhanden?
 
Ich habe jetzt den Erich Jäger E-satz verbaut. Bei mir kommt keine R-sbsc Fehlermeldung wenn der Hänger angeschlossen ist. Ohne Hänger funktioniert R-SCBS einwandfrei. Vielleicht hängt es damit zusammen, dass ich die 513B Firmware drauf habe.
Hatte übrigens bei der Installation für ca. 3 Stunden die Batterie abgehängt. Bis auf die Scheibenheber musste nichts neu initialisiert werden.
Gruß Werner
 
Das hat nichts mit der Firmware .513b zu tun, ich hatte auch mit den Vorversionen keine derartige Meldung.
 
Oben