@bigi
Ich habe das Thema Soll-/Ist-Wert-Vergleich und Klappenmotorsteuerung nochmal aufgezeichnet, wie es funktionieren könnte:
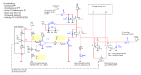
Bild 01 - Grundstellung
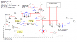
Bild 02 - Standheizung schaltet sich ein, der Klappenmotor dreht sich, bis die Stellung DEFROSTER bzw. +29°C erreicht ist.
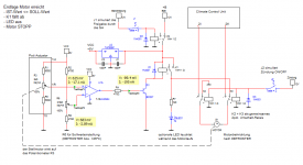
Bild 03 - Endlage der Motors erreicht, Motor wird über K1 abgeschaltet.
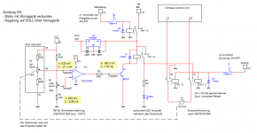
Bild 04 - Zündung ON, Regelung erfolgt wieder durch Klimagerät
Für die Klappensteuerung +29°C für Fahrer- und Beifahrerseite wäre die Schaltung noch 2mal aufzubauen, außer K4 und dem 5V-Spannungsregler 7805.
Die Auswertung der Stellpotis an 1R, 1N bzw. 1P erfolgt hochohmig über einen OPV-Eingang. Am Poti R6 ist der Sollwert voreinzustellen.
Was ich noch nicht abschätzen kann: wie reagiert die Standheizung, wenn +ACC oder Zündung eingeschaltet wird. Geht sie dann auf AUS?. Falls nicht, sollte noch eine Verriegelung an K4 vorgesehen werden, die K4 zwangsweise abfallen lässt, wenn die Zündung eingeschaltet wird.
Für die Ansteuerung von K1 ist ein +12-Signal von der Standheizung erforderlich, welches mit dem Relais-Einschaltstrom belastet werden kann. Wenn das nicht geht, muss hier auch eine Transistorschaltstufe vorgeschaltet werden.
Ich gehe mal davon aus, dass an 1X immer Masse (GND) anliegt (auch bei Zündung OFF). Ob man an 1H die +5V einfach so aufschalten kann, kannst Du ja mal am Ersatzgerät testen...

. Sollte vielleicht doch gehen. Wenn nicht, dann muss hier auch eine Umschaltung erfolgen wie bereits skizziert.
(bitte nicht an den Bauelementen und Bezeichnungen stören, im Simulationsprogramm ist noch kein 2poliges Umschaltrelais in der Datenbank hinterlegt. Außerdem sind die ggf. zusätzliche Beschaltungen für die IC laut Applikation vorzusehen. Transistor Q1 (BD237) hat ein Ic=2A, also bei weitem ausreichend. Die LED ist nur zur Funktionskontrolle und kann optional entfallen. Die Motorklemmen sind entsprechend der gewünschten Drehrichtung anzuschließen. Und aufpassen, ob sich der Stellpoti dann in die richtige Richtung dreht!!!)